Main Page
Related Pages
Namespaces
Classes
Files
File List
File Members
Thread_Mutex.inl File Reference
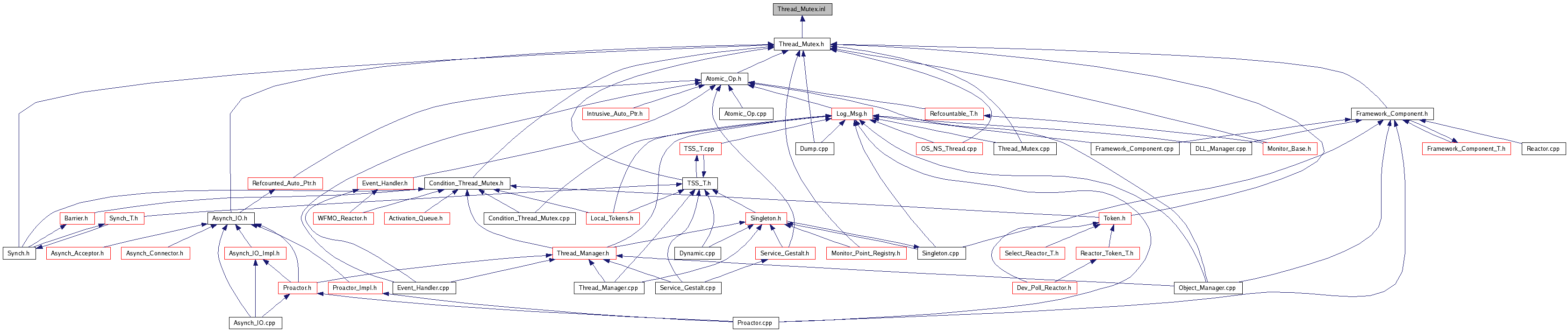
This graph shows which files directly or indirectly include this file:
All
Classes
Namespaces
Files
Functions
Variables
Typedefs
Enumerations
Enumerator
Friends
Defines
Generated by
1.6.2