Main Page
Related Pages
Namespaces
Classes
Files
File List
File Members
Select_Reactor_T.inl File Reference
#include "
ace/Reactor.h
"
#include "
ace/Signal.h
"
#include "
ace/Sig_Handler.h
"
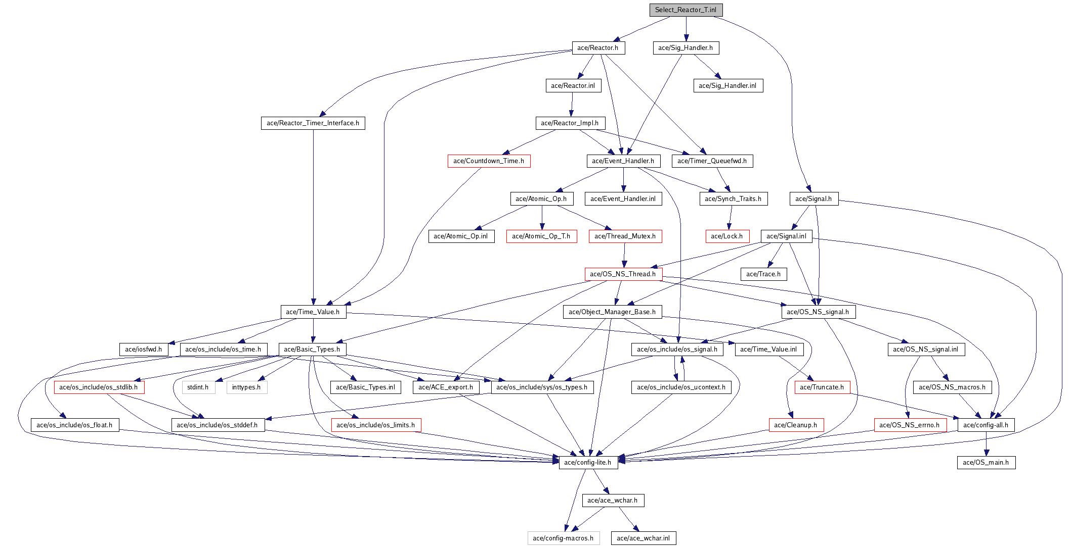
Include dependency graph for Select_Reactor_T.inl:
This graph shows which files directly or indirectly include this file:
All
Classes
Namespaces
Files
Functions
Variables
Typedefs
Enumerations
Enumerator
Friends
Defines
Generated by
1.6.2