Main Page
Namespaces
Classes
Files
Related Pages
S
earch for
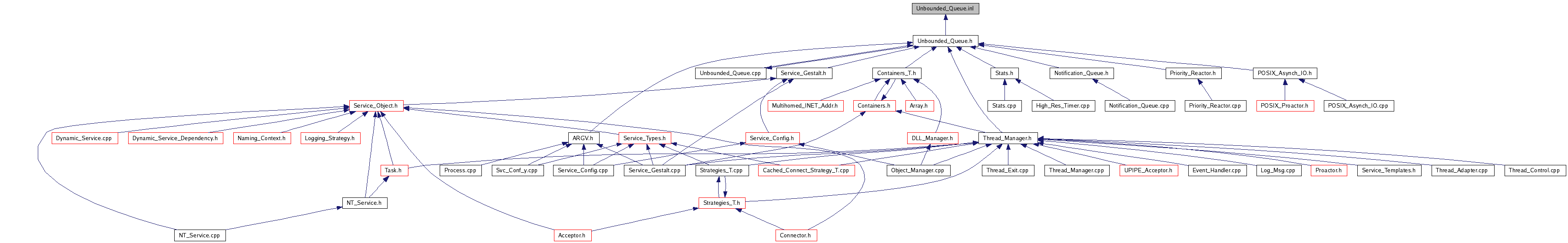
Unbounded_Queue.inl File Reference
This graph shows which files directly or indirectly include this file:
Generated on Mon Sep 3 03:56:01 2007 for ACE by
1.5.3