Main Page
Namespaces
Classes
Files
Related Pages
S
earch for
Module.inl File Reference
#include "
ace/OS_NS_string.h
"
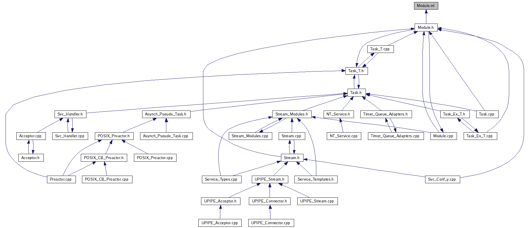
Include dependency graph for Module.inl:
This graph shows which files directly or indirectly include this file:
Generated on Mon Sep 3 03:51:11 2007 for ACE by
1.5.3