Main Page   Namespace List   Class Hierarchy   Alphabetical List   Compound List   File List   Namespace Members   Compound Members   File Members   Related Pages  

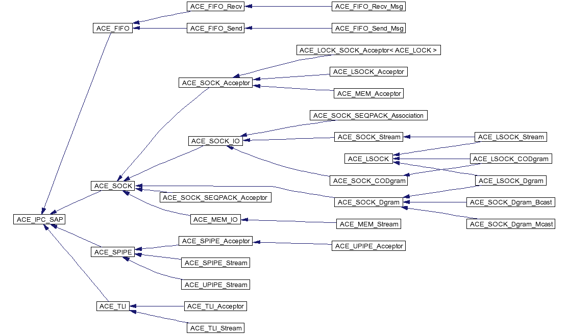
ACE Graphical Class Hierarchy

Go to the textual class hierarchy


Generated on Wed Jan 14 22:53:48 2004 for ACE by doxygen1.2.18