Main Page
Related Pages
Modules
Classes
Files
S
earch for
File List
File Members
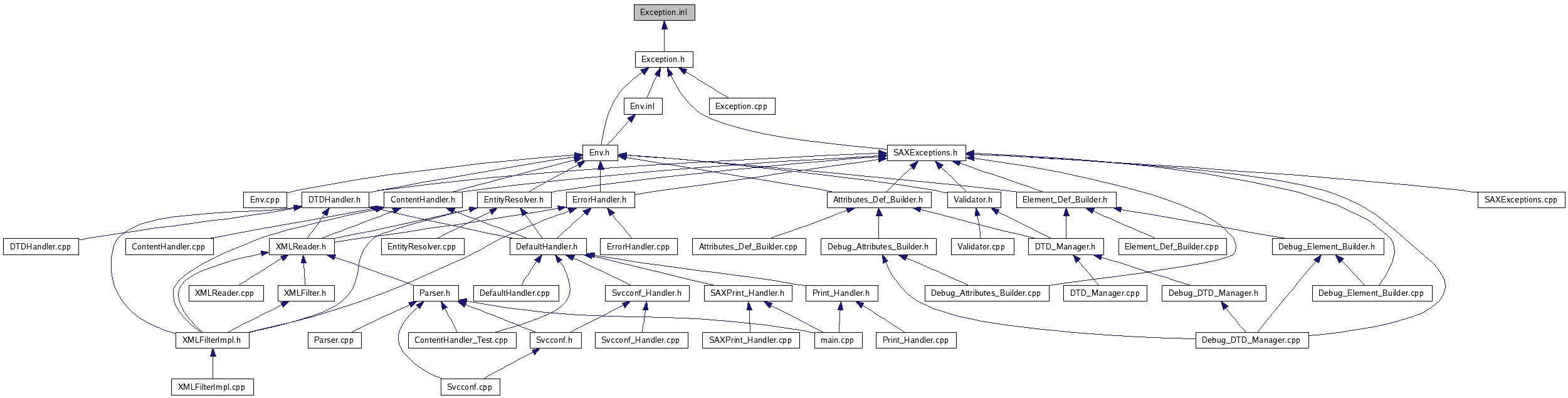
Exception.inl File Reference
This graph shows which files directly or indirectly include this file:
Generated on Mon Jun 22 11:47:26 2009 for ACEXML by
1.5.8