Main Page
Related Pages
Namespaces
Classes
Files
File List
File Members
dds_rtf2_dcps_instance_handle.idl File Reference
import "
dds_rtf2_dcps_i_handle.idl
";
Include dependency graph for dds_rtf2_dcps_instance_handle.idl:
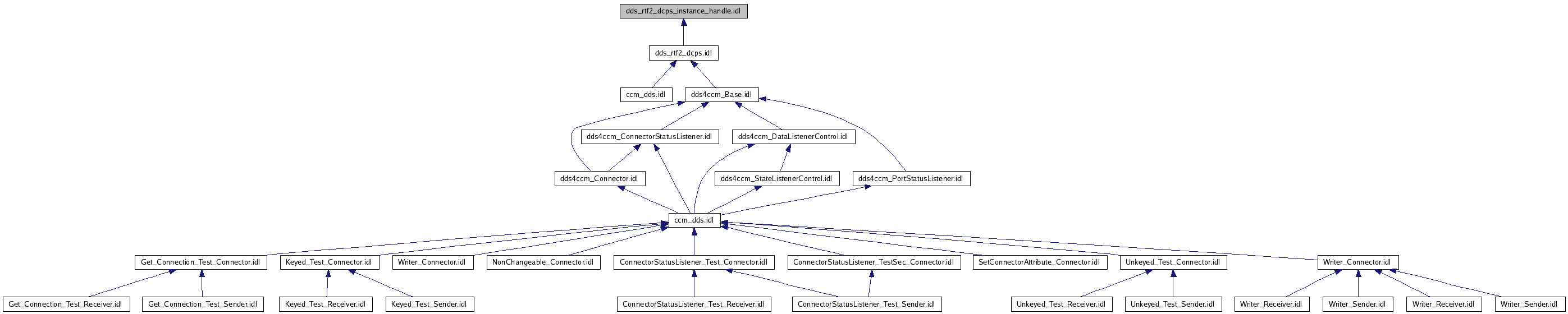
This graph shows which files directly or indirectly include this file:
Namespaces
namespace
DDS
Variables
native
DDS::HANDLE_NIL
=
S_HANDLE
All
Classes
Namespaces
Files
Functions
Variables
Typedefs
Enumerations
Enumerator
Friends
Defines
Generated on Mon Nov 30 01:43:13 2009 for DDS4CCM by
1.6.1